冰球突破
冰球突破
|
用户登录
|
EN
|
冰球突破
冰球突破概览
院长寄语
冰球突破 综述
冰球突破简介
冰球突破 标识
发展历程
历任领导
现任领导
冰球突破 委员会
学术委员会
学位分委员会
教学委员会
冰球突破 机构
职能机构
系级机构
研究机构
实验教学中心
联系我们
学科师资
基本情况
学科情况
师资情况
人才情况
博士后情况
招贤政策
人才引进
师资招聘
校院制度
冰球突破 规章制度
冰球突破 规章制度
科学研究
科研概况
科研项目
研究成果
发表论文
出版专著
科研获奖
教育部重点研究基地
教授观点
科研机构
学术期刊
资料下载
教学项目
本科
项目概况
培养目标
专业
课程设置
招生
教学通知
办事指南
文档下载
硕士
项目概况
培养目标
专业
课程设置
招生
教学通知
办事指南
文档下载
博士
项目概况
培养目标
专业
课程设置
招生
教学通知
办事指南
文档下载
MBA
国际合作
合作项目
最新动态
境外专家
国际会议
引智系统
海外特聘教授
短期专家
长期专家
国(境)外学习
因公出国(境)
申报程序
政策文件
常用下载
国际认证
国内合作
最新动态
高管培训
会计领军
政产学研合作
办事指南
联系我们
学生发展
本科
组织机构
新闻速递
通知公告
规章制度
办事指南
文档下载
研究生
组织机构
新闻速递
通知公告
规章制度
办事指南
职业发展
动态新闻
招聘通知
就业统计
生涯规划
合作企业
校友
校友组织
新闻动态
活动通知
校友风采
党建
机构设置
党委委员
纪委委员
教工党支部
学生党支部
冰球突破 工会
工会机构
工作动态
冰球突破 妇委会
妇委会机构
工作动态
党务公开
教学项目
本科
项目概况
培养目标
专业
课程设置
招生
教学通知
办事指南
文档下载
硕士
项目概况
培养目标
专业
课程设置
招生
教学通知
办事指南
文档下载
博士
项目概况
培养目标
专业
课程设置
招生
教学通知
办事指南
文档下载
MBA
当前位置:
冰球突破
>
教学项目
>
本科
>
办事指南
> 正文
办事指南
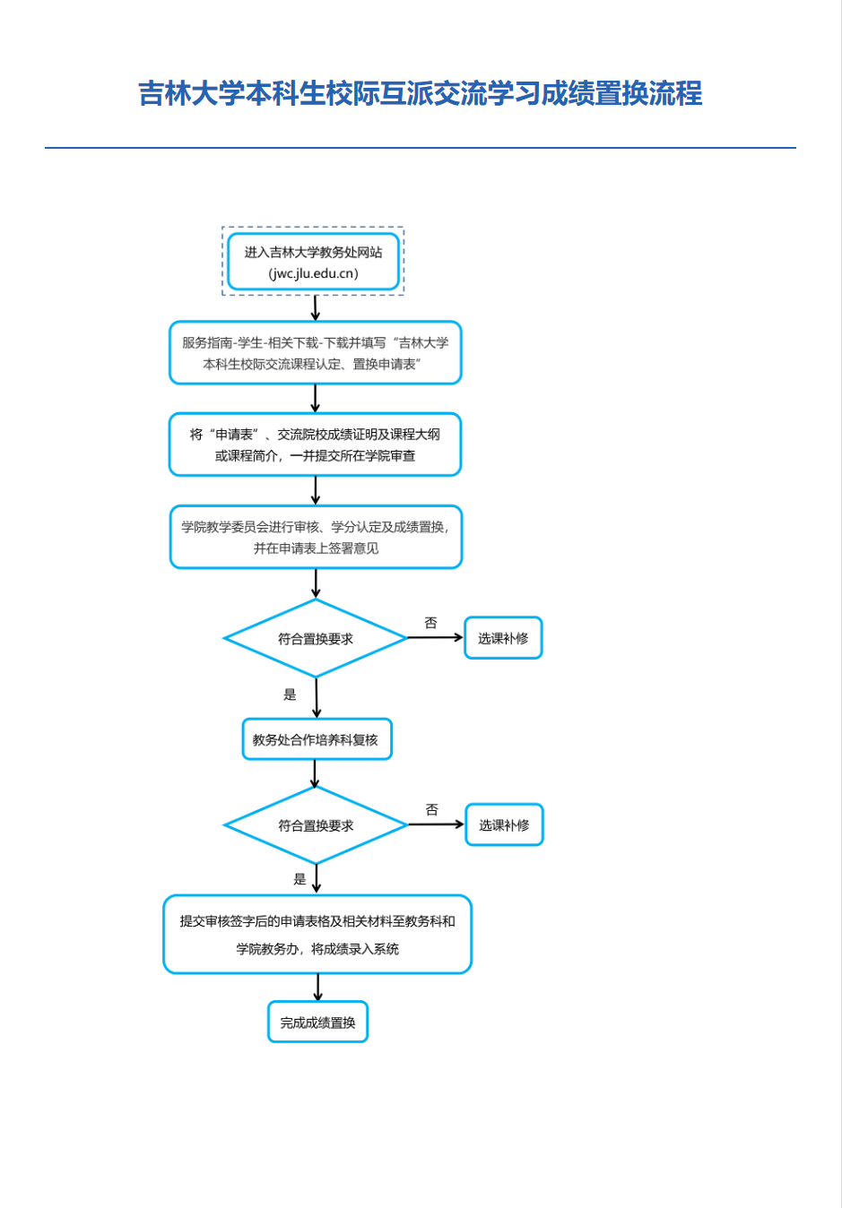
学生-本科生交流成绩置换
时间:2022-11-04
作者:
点击:
上一篇:
学生-本科生申请电子在学证明
下一篇:
学生-缓考审核